SpringIOC
ioc叫做控制反转,使用对象时候由主动new对象转换成由外部提供对象,此过程中对象的创建权由程序转移到外部,这种思想叫做控制反转 Spring技术对此提供的实现
- Spring提供了一个容器,称为IOC容器,用来充当IOC思想中的外部
- IOC容器负责对象的创建、初始化等一系列工作,被创建或被管理的对象在IOC容器中统称为Bean。
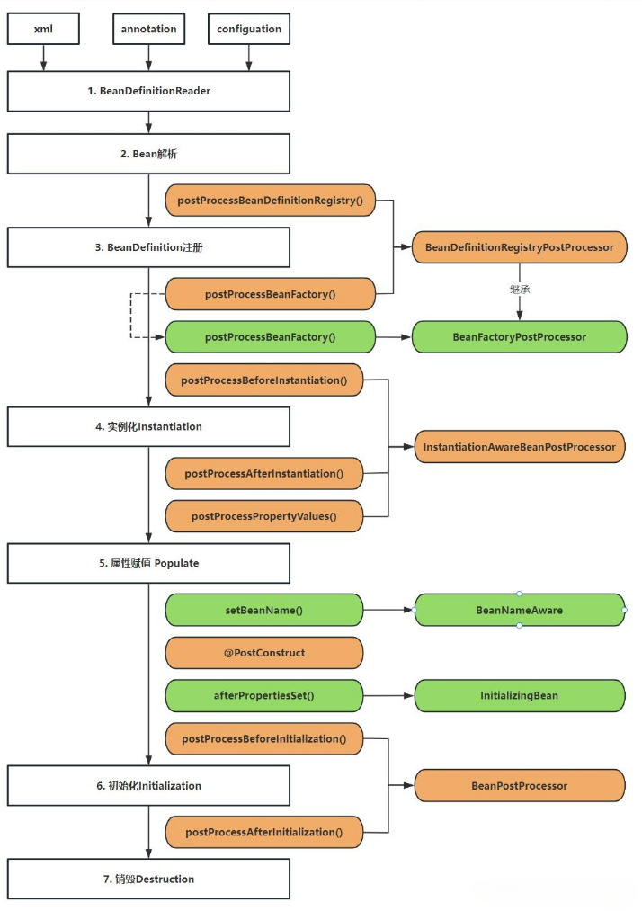
spring ioc的加载过程
ioc的整个加载过程如下图,先看看大致的流程,然后再慢慢深入 (其中黄色的框内是注释内容) 
- 首先,通过
BeanDefinitionReader读取指定的配置文件生成bean的定义信息,然后到完整的bean定义信息(BeanDefinition对象),注意这里只是存储bean的定义信息,还没有实例化bean对象;就像工厂里面一样,原材料已经准备好了,但是还没有进行生产,原材料就是beanDefinition,生产就是实例化 - 在
BeanDefinition和 完整BeanDefinition中间通过一个后置增强器,可以对bean的定义信息进行统一修改,只需要实现BeanFactoryPostProcessor接口即可,这个后置增强器是可以有多个的,你只要在不同的类实现多个BeanFactoryPostProcessor接口就会执行多次,就像这样:
package com.Spring.Boot.init;
import org.springframework.beans.BeansException;
import org.springframework.beans.factory.config.BeanFactoryPostProcessor;
import org.springframework.beans.factory.config.ConfigurableListableBeanFactory;
import org.springframework.stereotype.Component;
/**
* 扩展方法--后置增强器(可修改bean的定义信息)
*/
@Component
public class ExtBeanFactoryPostProcessor implements BeanFactoryPostProcessor {
@Override
public void postProcessBeanFactory(ConfigurableListableBeanFactory beanFactory) throws BeansException {
// BeanDefinition studentService = beanFactory.getBeanDefinition("studentService");
System.out.println("扩展方法--可进行修改beanDefinition的定义信息");
}
}- 得到完整
BeanDefinition之后就可以进行创建对象了,这整个过程被称为 bean 的生命周期,也就是从实例化到销毁的过程;
Spring Bean的生命周期
粗略来看,bean的生命周期主要分为以下4个步骤
但其实,它的内部蕴含了很多东西,让我们看看细化后的流程图; 

接下来我们要将1、3、4 放到一起讲,是因为它们是在同一个接口里面的,实现InstantiationAwareBeanPostProcessor接口即可
package com.Spring.Boot.init;
import org.springframework.beans.BeansException;
import org.springframework.beans.factory.config.InstantiationAwareBeanPostProcessor;
import org.springframework.stereotype.Component;
@Component
public class MyInstantiationAwareBeanPostProcessor implements InstantiationAwareBeanPostProcessor {
// 实例化前置
@Override
public Object postProcessBeforeInstantiation(Class<?> beanClass, String beanName) throws BeansException {
System.out.println("postProcessBeforeInstantiation被调用了----在对象实例化之前调用-----beanName:" + beanName);
// 默认什么都不做,返回null
return null;
}
// 实例化后置
@Override
public boolean postProcessAfterInstantiation(Object bean, String beanName) throws BeansException {
System.out.println("postProcessAfterInstantiation被调用了---------beanName:" + beanName);
//默认返回true,什么也不做,继续下一步
return true;
}
// 属性修改
@Override
public PropertyValues postProcessPropertyValues(PropertyValues pvs, PropertyDescriptor[] pds, Object bean, String beanName) throws BeansException {
System.out.println("postProcessPropertyValues被调用了---------beanName:"+beanName);
// 此方法可对bean中的属性值进行、添加、修改、删除操作;
// 对属性值进行修改,如果postProcessAfterInstantiation方法返回false,该方法可能不会被调用,
return pvs;
}
}1. 实例化前置
实例化前置使用的是 InstantiationAwareBeanPostProcessor.postProcessBeforeInstantiation(Class<?> beanClass, String beanName) 方法,方法里有2个参数,分别是beanClass和beanName,顾名思义,就是对在对象实例化之前对bean对象的class信息进行修改或者扩展,以达到我们想要的功能,它的底层是动态代理AOP技术实现的;且是bean生命周期中最先执行的方法;
返回非空:返回值是Object类型,这意味着我们可以返回任何类型的值,由于这个时候目标对象还未实例化,所以这个返回值可以用来代替原本该生成对象的目标对象的实例,也就是说,如果返回了非空的值,那么以后我们需要用到这个bean的时候,拿到的就现在返回的对象了,也就不会去走第二步去实例化对象了;
返回空(null)值:默认也是返回null值的,那么就直接返回,接下来会调用doCreateBean方法来实例化对象;
2. 实例化对象
doCreateBean方法创建实例,用反射技术创建,这个没什么好说的,只是相当于new了一个对象出来而已,但需要注意的是,这个时候只是将对象实例化了,对象内的属性还未设置;
3. 实例化后置
方法名称: InstantiationAwareBeanPostProcessor.postProcessAfterInstantiation(Object bean, String beanName)
在目标对象实例化之后调用,这个时候对象已经被实例化,但是该实例的属性还未被设置,都是null。因为他的返回值是决定要不要调用postProcessPropertyValues方法中的一个因素(因为还有一个因素是mbd.getDependencyCheck());
返回false :如果该方法返回false,并且不需要check,那么postProcessPropertyValues就会被忽略不执行;
返回true : 如果返回true,postProcessPropertyValues就会被执行
4.属性修改
方法名称 :InstantiationAwareBeanPostProcessor.PropertyValues postProcessPropertyValues(PropertyValues pvs, PropertyDescriptor[] pds, Object bean, String beanName) 此方法可对属性值进行修改,修改范围包括添加、修改、删除操作;,如果实例化后置 postProcessAfterInstantiation() 方法返回false,那么该方法不会被调用;
5. 给用户属性赋值
用户属性指的是用spring 的人自定义的bean对象属性,像 User、Student、Teacher 、UserService、IndexService 这类的对象都是自定义bean对象,第5步主要给这类属性进行赋值操作,使用的是 AbstractAutowireCapableBeanFactory.populateBean() 方法进行赋值;
6. 给容器属性赋值
容器属性其实就是容器自带的属性,这些属性都是spring本来就有的;可以肯定的是,它们都是 Aware 接口的实现类,主要有以下实现类,我已经将它们的执行顺序都排列好了, 
package com.Spring.Boot.init.aware;
import org.springframework.beans.BeansException;
import org.springframework.beans.factory.BeanClassLoaderAware;
import org.springframework.beans.factory.BeanFactory;
import org.springframework.beans.factory.BeanFactoryAware;
import org.springframework.beans.factory.BeanNameAware;
import org.springframework.context.*;
import org.springframework.context.annotation.ImportAware;
import org.springframework.context.weaving.LoadTimeWeaverAware;
import org.springframework.core.env.Environment;
import org.springframework.core.io.ResourceLoader;
import org.springframework.core.type.AnnotationMetadata;
import org.springframework.instrument.classloading.LoadTimeWeaver;
import org.springframework.stereotype.Component;
import org.springframework.util.StringValueResolver;
import org.springframework.web.context.ServletContextAware;
import javax.servlet.ServletContext;
@Component
public class AllAwareInterface implements BeanNameAware, BeanClassLoaderAware,
BeanFactoryAware, EnvironmentAware, EmbeddedValueResolverAware,
ResourceLoaderAware, ApplicationEventPublisherAware, MessageSourceAware,
ApplicationContextAware, ServletContextAware, LoadTimeWeaverAware, ImportAware {
@Override
public void setBeanName(String name) {
// BeanNameAware作用:让Bean对Name有知觉
//这个方法只是简单的返回我们当前的beanName,听官方的意思是这个接口更多的使用在spring的框架代码中,实际开发环境应该不建议使用
System.out.println("1 我是 BeanNameAware 的 setBeanName 方法 ---参数:name,内容:"+ name);
}
@Override
public void setBeanClassLoader(ClassLoader classLoader) {
System.out.println("2 我是 BeanClassLoaderAware 的 setBeanClassLoader 方法");
}
@Override
public void setBeanFactory(BeanFactory beanFactory) throws BeansException {
// 注意: 如果使用 @Configuration 注解的话,setBeanFactory方法会执行2次,
System.out.println("3 我是 BeanFactoryAware 的 setBeanFactory 方法");
}
@Override
public void setEnvironment(Environment environment) {
System.out.println("4 我是 EnvironmentAware 的 setEnvironment 方法");
}
@Override
public void setEmbeddedValueResolver(StringValueResolver stringValueResolver) {
System.out.println("5 我是 EmbeddedValueResolverAware 的 setEmbeddedValueResolver 方法");
}
@Override
public void setResourceLoader(ResourceLoader resourceLoader) {
System.out.println("6 我是 ResourceLoaderAware 的 setResourceLoader 方法");
}
@Override
public void setApplicationEventPublisher(ApplicationEventPublisher applicationEventPublisher) {
System.out.println("7 我是 ApplicationEventPublisherAware 的 setApplicationEventPublisher 方法");
}
@Override
public void setMessageSource(MessageSource messageSource) {
System.out.println("8 我是 MessageSourceAware 的 setMessageSource 方法");
}
@Override
public void setApplicationContext(ApplicationContext applicationContext) throws BeansException {
System.out.println("9 我是 ApplicationContextAware 的 setApplicationContext 方法");
}
@Override
public void setServletContext(ServletContext servletContext) {
System.out.println("10 我是 ServletContextAware 的 setServletContext 方法");
}
@Override
public void setLoadTimeWeaver(LoadTimeWeaver loadTimeWeaver) {
//LoadTimeWeaver 简称LTW,LTW是AOP的一种实现方式,此方法是为了获取Aop织入的对象,使用的织入方式是:类加载期织入,
// 一般的aop都是运行期织入,就是在运行的时候才进行织入切面方法,但是LTW是在类加载前就被织入了,也就是class文件在jvm加载之前进行织入切面方法
// 只有在使用 @EnableLoadTimeWeaving 或者存在 LoadTimeWeaver 实现的 Bean 时才会调用,顺序也很靠后
System.out.println("11 我是 LoadTimeWeaverAware 的 setLoadTimeWeaver 方法");
}
@Override
public void setImportMetadata(AnnotationMetadata annotationMetadata) {
//只有被其他配置类 @Import(XX.class) 时才会调用,这个调用对 XX.class 中的所有 @Bean 来说顺序是第 1 的。
System.out.println("12 我是 ImportAware 的 setImportMetadata 方法");
}
}启动spring后的控制台打印的部分结果如下:
可以看到它们的输出结果按照顺序依次排列打印出来了,这就是它的标准顺序了;接下来我们了解下它们的具体作用
6.1BeanNameAware.setBeanName()
这个方法只是简单的返回我们当前的beanName,听官方的意思是这个接口更多的使用在spring的框架代码中,实际开发环境应该不建议使用
6.2BeanClassLoaderAware.setBeanClassLoader()
获取Bean的类装载器
6.3 BeanFactoryAware.setBeanFactory()
获取bean工厂,beanFactory让你可以不依赖注入方式,随意的读取IOC容器里面的对象,不过beanFactory本身还是要注入的。 需要注意的是,一般情况下我们都用@Component 注解,如果使用 @Configuration 注解的话,setBeanFactory方法会执行2次;
6.4EnvironmentAware.setEnvironment()
实现了EnvironmentAware接口重写setEnvironment方法后,在工程启动时可以获得application.properties 、xml、yml 的配置文件配置的属性值。
6.5EmbeddedValueResolverAware.setEmbeddedValueResolver()
通常我们使用@Value注解来获取properties 和 yml 文件中的值,每个类中都要使用@Value也很繁琐,实现EmbeddedValueResolverAware接口后就方便多了。用法也跟@Value一样,需要用${}包裹住;
@Component
public class PropertiesUtil implements EmbeddedValueResolverAware {
@Override
public void setEmbeddedValueResolver(StringValueResolver stringValueResolver) {
System.out.println(stringValueResolver.resolveStringValue("${logging.file}"));
}
}6.6ResourceLoaderAware.setResourceLoader()
Spring ResourceLoader为我们提供了一个统一的getResource()方法来通过资源路径检索外部资源。从而将资源或文件(例如文本文件、XML文件、属性文件或图像文件)加载到Spring应用程序上下文中的不同实现 ,其实说白了,就是用来加载外部资源的;方法中有个参数:ResourceLoader ,这个参数其实就是ApplicationContext(spring 的上下文对象);可直接强转;
package org.crazyit.app.service;
import org.springframework.context.ResourceLoaderAware;
import org.springframework.core.io.ResourceLoader;
public class TestBean implements ResourceLoaderAware{
public void setResourceLoader(ResourceLoader resourceLoader) {
// 可直接强转为 ApplicationContext
ApplicationContext context = (ApplicationContext) resourceLoader;
System.out.println("6 我是 ResourceLoaderAware 的 setResourceLoader 方法");
}
}并且我们可以指定不同的前缀来创建路径以从不同位置加载资源
| 前缀 | 示例 | 说明 |
|---|---|---|
| classpath: | classpath:com/myapp/config.xml | 从类路径加裁 |
| file: | file:///data/config.xml | 从文件系统作为URL加载 |
| http: | https://myserver/logo.png | 从URL加载 |
| (none) | /data/config.xml | 取决于底层的ApplicationContext |
6.7ApplicationEventPublisherAware.setApplicationEventPublisher();
ApplicationEventPublisherAware是一个事件发布器的接口,使用这个接口,我们自己的 Service 就拥有了发布事件的能力。用户注册后,不再是显示调用其他的业务 Service,而是发布一个用户注册事件。那么在这里是发布事件,那就肯定有监听事件的接口,这个接口叫做 ApplicationListener ,只要实现ApplicationListener 接口就可以接受发布的事件了,接下来我们写一个示例来模拟发布事件和监听事件; 先创建一个实体类,用来存储发布的事件内容StringEvent.java
package com.Spring.Boot.init.listener.eventModel;
import org.springframework.context.ApplicationEvent;
//事件监听对象
public class StringEvent extends ApplicationEvent {
private String str;
// 构造函数
public StringEvent(Object source) {
super(source);
str = source.toString();
}
// 获取字符串
public String getStr(){
return str;
}
}创建一个发布事件的类: ExtApplicationEventPublisherAware.java ,实现 ApplicationEventPublisherAware 接口增加发布事件的功能;
package com.Spring.Boot.init.aware;
import com.Spring.Boot.init.listener.eventModel.StringEvent;
import org.springframework.context.ApplicationEventPublisher;
import org.springframework.context.ApplicationEventPublisherAware;
import org.springframework.stereotype.Component;
/**
* 发布事件
*/
@Component
public class ExtApplicationEventPublisherAware implements ApplicationEventPublisherAware {
@Override
public void setApplicationEventPublisher(ApplicationEventPublisher applicationEventPublisher) {
System.out.println("发布事件,事件对象为 StringEvent ,内容为 :1234");
StringEvent stringEvent = new StringEvent("1234");
// 发布事件 ,发布后会在 ApplicationListener.onApplicationEvent()方法进行捕获;
applicationEventPublisher.publishEvent(stringEvent); // 发布事件
}
}在创建一个事件监听器: EventListener.java ,用来监听所有发布的事件;
package com.Spring.Boot.init.listener;
import com.Spring.Boot.init.listener.eventModel.StringEvent;
import org.springframework.context.ApplicationEvent;
import org.springframework.context.ApplicationListener;
import org.springframework.stereotype.Component;
//事件监听器
@Component
public class EventListener implements ApplicationListener<StringEvent> {
@Override
public void onApplicationEvent(StringEvent o) {
System.out.println("监听到事件,内容:"+o.getStr());
}
}
6.8MessageSourceAware.setMessageSource()
国际化消息通知操作
6.9ApplicationContextAware.setApplicationContext()
ApplicationContextAware 主要用来全局获取 ApplicationContext 上下文,ApplicationContext其实就是容器,为此我们可以实现ApplicationContextAware 接口来获取ApplicationContext容器对象;我们可以把它做成一个公共的静态类,这样可以在任意地方想拿就拿了,
package com.Spring.Boot.init.aware;
import org.springframework.beans.BeansException;
import org.springframework.context.ApplicationContext;
import org.springframework.context.ApplicationContextAware;
import org.springframework.context.annotation.Configuration;
import org.springframework.stereotype.Component;
@Component
public class ExtApplicationContextAware implements ApplicationContextAware {
/**
* Spring容器会在加载完Spring容器后调用ApplicationContextAware.setApplicationContext方法
* ApplicationContextAware 主要用来全局获取 ApplicationContext 上下文,
*/
private static ApplicationContext applicationContext;
@Override
public void setApplicationContext(ApplicationContext applicationContext) throws BeansException {
if (ExtApplicationContextAware.applicationContext == null) {
ExtApplicationContextAware.applicationContext = applicationContext;
}
System.out.println("========ApplicationContext配置成功========");
System.out.println("========在普通类可以通过调用SpringBootBeanUtil.getApplicationContext()获取applicationContext对象========");
System.out.println("========applicationContext="+ ExtApplicationContextAware.applicationContext +"========");
}
/**
* 获取applicationContext
* @return
*/
public static ApplicationContext getApplicationContext() {
return applicationContext;
}
/**
* 通过name获取 Bean.
* @param name
* @return
*/
public static Object getBean(String name) {
return getApplicationContext().getBean(name);
}
/**
* 通过class获取Bean.
* @param clazz
* @return
*/
public static <T> T getBean(Class<T> clazz) {
return getApplicationContext().getBean(clazz);
}
/**
* 通过name,以及Clazz返回指定的Bean
* @param name
* @param clazz
* @return
*/
public static <T> T getBean(String name, Class<T> clazz) {
return getApplicationContext().getBean(name, clazz);
}
}当然,也可以直接注入,就像这样:
@Autowired
private ApplicationContext applicationContext;6.10ServletContextAware.setServletContext()
通过实现ServletContextAware接口可获取servletContext,也就是servlet的上下文; 什么是ServletContext : WEB容器在启动时,它会为每个WEB应用程序都创建一个对应的ServletContext对象,它代表当前web应用。ServletConfig对象中维护了ServletContext对象的引用,开发人员在编写servlet时,可以通过ServletConfig.getServletContext方法获得ServletContext对象。 由于一个WEB应用中的所有Servlet共享同一个ServletContext对象,因此Servlet对象之间可以通过ServletContext对象来实现通讯。ServletContext对象通常也被称之为context域对象。
6.11LoadTimeWeaverAware.setLoadTimeWeaver()
其实在调试的时候还有2个没打印出来,第11个就是 LoadTimeWeaver, 简称LTW,LTW是AOP的一种实现方式,此方法是为了获取Aop织入的对象,使用的织入方式是:类加载期织入,一般的aop都是运行期织入,就是在运行的时候才进行织入切面方法,但是LTW是在类加载前就被织入了,也就是class文件在jvm加载之前进行织入切面方法只有在使用 @EnableLoadTimeWeaving 或者存在 LoadTimeWeaver 实现的 Bean 时才会调用,顺序也很靠后;
6.12ImportAware.setImportMetadata()
还有一个没打印的就是ImportAware接口,这个接口的方法只有被其他配置类 @Import(XX.class) 时才会调用,这个调用对 XX.class 中的所有 @Bean 来说顺序是第 1 的。
7. 初始化前置
方法名称: BeanPostProcessor.postProcessBeforeInitialization() 在每一个 Bean 初始化之前执行的方法(有多少 Bean 调用多少次)
8. 初始化后置
方法名称: BeanPostProcessor.postProcessAfterInitialization() 在每一个 Bean 初始化之后执行的方法(有多少 Bean 调用多少次) 初始化前置和初始化后置的实现代码如下
package com.Spring.Boot.init;
import org.springframework.beans.BeansException;
import org.springframework.beans.factory.config.BeanPostProcessor;
import org.springframework.stereotype.Component;
@Component
public class ExtBeanPostProcessor implements BeanPostProcessor {
@Override
public Object postProcessBeforeInitialization(Object bean, String beanName) throws BeansException {
// 在每一个 Bean 初始化之前执行的方法(有多少 Bean 调用多少次)
System.out.println("初始化前置方法");
return null;
}
@Override
public Object postProcessAfterInitialization(Object bean, String beanName) throws BeansException {
// 在每一个 Bean 初始化之后执行的方法(有多少 Bean 调用多少次)
System.out.println("初始化后置方法");
return null;
}
}在预处理阶段是通过BeanPostProcessor#postProcessBeforeInstantiation方法来生成对应的代理对象。经过进一步的Debug,我们会发现这一阶段实际上是通过AbstractAutoProxyCreator来生成代理对象的。不过在实际的项目启动过程中,不存在需要在预处理阶段生成代理对象的场景而我们日常开发使用的AOP处理方式其所需的代理对象都是通过Bean初始化阶段BeanPostPorcessor#postProcessAfterInitialization方法创建的,这里也是由相同的BeanPostProcessor实现类AbstracAutoProxyCreator来进行代理对象生成的
9. 执行初始化方法
初始化方法有三个,分别是 添加了@PostConstruct 注解的方法、实现InitializingBean接口、在@bean注解上添加initMethod属性;我们一个个讲
10. 初始化方法一:@PostConstruct
在bean对象内添加@PostConstruct 注解后即可实现初始化的功能,被@PostConstruct修饰的方法会在构造函数之后,init()方法之前运行。 有多个则会执行多次;
package com.Spring.Boot.init;
import org.springframework.stereotype.Component;
import javax.annotation.PostConstruct;
// @PostConstruct注解
@Component
public class ExtPostConstruct {
/**
* 被@PostConstruct修饰的方法会在构造函数之后,init()方法之前运行。如果有多个则会执行多次
* 注意: 如果spring 实现了 BeanPostProcessor接口的postProcessBeforeInitialization方法,该@PostConstruct注解会失效
*/
@PostConstruct
public void init() {
System.out.println("第一个init...");
}
// 有多个会执行多次
@PostConstruct
public void init1() {
System.out.println("第二个init1...");
}
}11. InitializingBean.afterPropertiesSet()
spring 初始化方法之一,作用是在BeanFactory完成属性设置之后,执行自定义的初始化行为。 执行顺序:在initMethod之前执行,在@PostConstruct之后执行
package com.Spring.Boot.init;
import org.springframework.beans.factory.InitializingBean;
import org.springframework.context.annotation.Configuration;
import org.springframework.stereotype.Component;
@Component
public class ExtInitializingBean implements InitializingBean {
@Override
public void afterPropertiesSet() throws Exception {
// 一个 InitializingBean 执行一次
// spring 初始化方法,作用是在BeanFactory完成属性设置之后,执行自定义的 初始化行为.
// 执行顺序:在initMethod之前执行,在@PostConstruct之后执行
System.out.println("InitializingBean");
}
}12. init-method
bean 配置文件属性 init-method 用于在bean初始化时指定执行方法,用来替代继承 InitializingBean接口, 注意的一点是只有一个类完整的实例被创建出来后,才能走初始化方法。 示例代码,先定义一个类: BeanTest.java ,在类中定义一个初始化方法 initMethod_1()
package com.Spring.Boot.init.bean;
public class BeanTest {
// 将要执行的初始化方法
public void initMethod_1(){
System.out.println("我是beanTest的init方法");
}
}xml 配置方式
<bean id="beanTest" class="com.BeanTest" init-method="init"></bean>
注解配置方式
package com.Spring.Boot.init;
import com.Spring.Boot.init.bean.BeanTest;
import org.springframework.context.annotation.Bean;
import org.springframework.stereotype.Component;
@Component()
public class InitMethod {
// 在@Bean注解上添加initMethod属性,指向类中的 initMethod_1 执行初始化方法
@Bean(initMethod = "initMethod_1")
public BeanTest getBeanTest(){
return new BeanTest();
}
}13. 使用中
到这一步,bean对象就已经完全创建好了,是一个完整对象了,并且正在被其他对象使用了;
14. 销毁流程
在这里需要先说一下,被spring容器管理的bean默认是单例的,默认在类上面有个 @Scope注解,也就是这样的
package com.Spring.Boot.init;
import org.springframework.beans.factory.config.ConfigurableBeanFactory;
import org.springframework.context.annotation.Scope;
import org.springframework.stereotype.Component;
@Component()
@Scope(value = ConfigurableBeanFactory.SCOPE_SINGLETON)
// @Scope(value = "singleton") // 也可以这样写
public class InitMethod {
// methods....
}如果要设置成多例,只需要把@Scope的属性值改一下就行,就像这样,多例模式也叫原型模式,它底层不是重新创建一个bean对象出来,而是使用深拷贝技术实现的,就是复制一个对象出来进行使用
@Scope(value = ConfigurableBeanFactory.SCOPE_PROTOTYPE)
// @Scope(value = "prototype") // 也可以这样写为什么要介绍单例和多例呢? 因为啊,销毁流程的走向就跟你是单例还是多例有关; 如果是单例模式,会先执行DisposableBean.destroy()方法,然后在执行 destroy-Method 方法;
14.1 DisposableBean.destroy()
单例模式的销毁方式
package com.Spring.Boot.init.destroy;
import org.springframework.beans.factory.DisposableBean;
import org.springframework.stereotype.Component;
/**
* 销毁方法
*/
@Component
public class ExtDisposableBean implements DisposableBean {
@Override
public void destroy() throws Exception {
System.out.println("我被销毁了");
}
}当结束main方法时,控制台打印的结果如下

14.2 destory-method方法
还是拿 第11 个流程的例子来讲,只不过这次我们在@Bean注解里加上 destroyMethod属性,指向销毁方法 :destroyMethod_1()
package com.Spring.Boot.init;
import com.Spring.Boot.init.bean.BeanTest;
import org.springframework.context.annotation.Bean;
import org.springframework.stereotype.Component;
@Component()
public class InitMethod {
// 在@Bean注解上添加initMethod属性,指向类中的 initMethod_1 执行初始化方法
// 在@Bean注解上添加destroyMethod属性,指向类中的 destroyMethod_1 执行销毁方法
@Bean(initMethod = "initMethod_1",destroyMethod = "destroyMethod_1")
public BeanTest getBeanTest(){
return new BeanTest();
}
}
BeanTest.java
package com.Spring.Boot.init.bean;
public class BeanTest {
// 将要执行的初始化方法
public void initMethod_1(){
System.out.println("我是beanTest的init方法");
}
// 将要执行的销毁方法
public void destroyMethod_1(){
System.out.println("我是beanTest的init方法");
}
}xml的配置方式<bean id="beanTest" class="com.BeanTest" destroy-method="destroyMethod_1"></bean>
15. 返回bean给用户,剩下的生命周期由用户控制
因为多例模式下,spring无法进行管理,所以将生命周期交给用户控制,用户用完bean对象后,java垃圾处理器会自动将无用的对象进行回收操作;